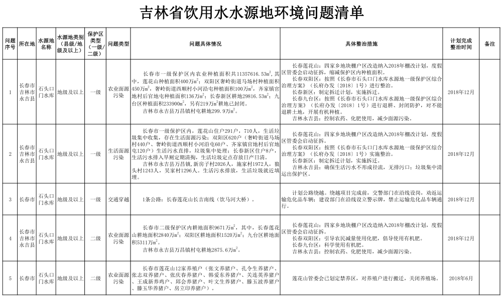
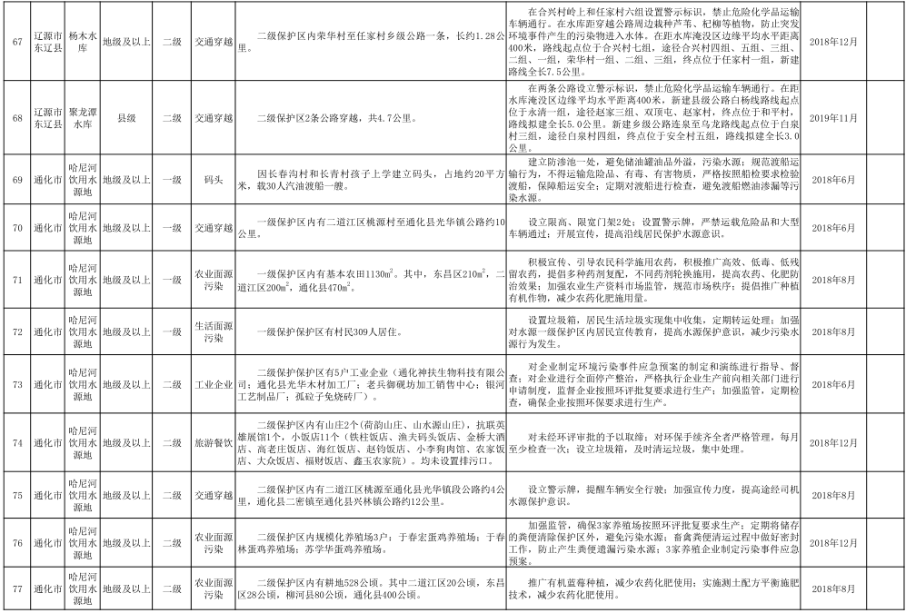
国际在线吉林频道报道(张琪):为切实做好吉林省集中式饮用水水源保护工作,保障人民群众饮水安全,2018年初以来,吉林省组织了集中式饮用水水源地环境保护专项行动,涉及吉林省61个县级及以上地表水型饮用水水源地。截至目前,各级环保部门与水利部门共排查出违法违规建设项目、违法排污口、违规旅游餐饮等环境问题126项。
针对长春新立城水库存在的问题,吉林省要求长春净月高新区对水源地一级保护区勘测定界,设置保护区界标和警示牌;新立城水库管理局设置封闭围栏,实施封闭管理;对违规项目依法予以关闭和清理取缔,并在2018年11月完成整改。另外,新立城水库还存在长伊公路穿越的环境问题,要求有关部门设置交通警示牌,加强交通管理,对穿越高保护区内的危险化学品运输车辆实施劝返管控。
在环保部门调查的126项环境问题中,其中有31项是由生活面源污染造成的。长春市农安县两家子水库一级保护区内5个村屯297户存在生活垃圾污染,生活污水无排污口、无径流,吉林省要求当地有关部门统一收集生活垃圾,并运至垃圾填埋场进行处理,加强卫生监管。
吉林省要求各级政府在2018年底前,彻底整治地级及以上城市集中式饮用水水源保护区各类环境违法问题,在2019年底前,全面完成县级及以上城市集中式饮用水水源保护区问题整治。














清单由吉林省环保厅提供。