原题:十一届省委第八轮巡视全部进驻

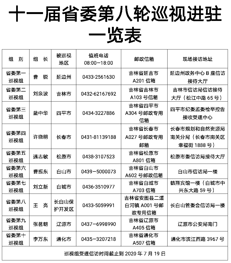
截至6月16日,十一届吉林省委第八轮巡视10个巡视组已完成对长春市、吉林市、四平市、辽源市、通化市、白山市、松原市、白城市、延边州9个市(州)和长白山保护开发区的进驻工作。
经省委批准,本轮巡视对9个市(州)和长白山保护开发区开展常规巡视。被巡视地区分别召开巡视工作动员会,各省委巡视组向被巡视党组织主要负责人传达了省委书记巴音朝鲁同志关于巡视工作的讲话精神,通报有关工作安排,各省委巡视组组长作了动员讲话,对做好巡视工作提出要求。
各省委巡视组组长强调,省委决定对9个市(州)和长白山保护开发区开展常规巡视,体现了省委对各地工作的高度重视和关心爱护,是督促各地加强党的政治建设、做到“两个维护”,坚守职能定位、践行职责使命,全面从严治党、正风肃纪反腐的重要举措。各市(州)党委和长白山保护开发区党工委要提高政治站位,从增强“四个意识”、坚定“四个自信”、做到“两个维护”的高度,深刻认识巡视工作的重要意义,自觉接受监督,积极支持配合省委巡视组工作。省委巡视组将全面贯彻巡视工作方针,深入了解被巡视党组织落实党的路线方针政策和党中央决策部署情况,落实全面从严治党战略部署情况,落实新时代党的组织路线情况,落实巡视、审计、主题教育整改情况。本轮巡视特别强调,要加强对党中央关于统筹新冠肺炎疫情防控和经济社会发展、做好“六稳”工作、落实“六保”任务决策部署情况的监督检查,助力被巡视地区克服疫情带来的不利影响、稳中求进抓好各项工作落实,确保“双战双胜”。
各被巡视党组织主要负责人表示,坚决拥护省委的决定,将以这次巡视为契机,深入学习贯彻习近平新时代中国特色社会主义思想,进一步增强“四个意识”、坚定“四个自信”、做到“两个维护”。自觉主动接受巡视监督,客观公正反映情况和问题,以最坚决的态度、最优良的作风、最严明的纪律全力支持和配合省委巡视组开展工作。
据了解,省委巡视组将在各被巡视地区工作1个半月左右。巡视期间设专门值班电话和专门邮政信箱,主要受理反映被巡视党组织领导班子主要负责人和重要岗位领导干部问题的来信来电,重点是关于违反政治纪律、组织纪律、廉洁纪律、群众纪律、工作纪律和生活纪律等方面的举报和反映。巡视组受理信访时间截止到2020年7月19日。(吉林日报记者 赵梦卓)